当前位置: 首页 > 新闻中心 > 医院动态 > 正文

国家喊你减肥啦!看完少走弯路,全是干货→

时间:2024-07-09

日前,国家卫生健康委等16个部门联合启动了为期三年的“体重管理年”活动

想要瘦身应该怎么吃?如何选择适合你的运动?

官方“减肥指南”速速查收↓

国家卫健委:你胖的原因可能是光“吃”不“动”

许多研究表明超重和肥胖与许多疾病有着密切关系

比如高血压、糖尿病、高血脂、心脑血管疾病以及部分癌症等

“体重管理年”活动将“覆盖全人群全生命周期提高体重精准管理水平”

作为重点内容提出对学生、婴幼儿和学龄前儿童、职业人群、孕产妇、老年人五类重点人群管理的策略和措施

俗话说“减肥三分靠练,七分靠吃”这个说法有道理吗?

中国疾控中心营养与健康所研究员赵文华介绍“管住嘴”确实可能更容易实现

但是超重或肥胖的原因最根本的还是要做到“吃”“动”平衡

严格控制吃的总能量摄入做到“够了就好”甚至“少吃一点更好”

但是不建议断食、过度节食、不吃主食

一定要把吃进去的能量特别是多吃进的能量支出去

坚持“多动一点更好”

图源:北京市疾病预防控制中心

这几个减肥误区你中招了几个?

1吃素食、不吃主食能减肥?错

这样做可能会让你在短时间内掉秤但难以持久,同时会带来副作用

长期不吃主食容易引发低血糖、肠道功能异常等症状

只吃素食不吃肉容易出现缺铁性贫血、肌肉衰减等症状

此外,土豆、芋头,山药、莲藕等可能让你越吃越胖

2不吃早餐能减肥?错!

早餐摄取的热量往往比午餐和晚餐更易消耗

吃早餐能让新陈代谢有个跳跃的开始,加速身体循环

不吃早餐更容易出现过胖、超重的情况

3吃粗粮就能减肥?错!

减肥达人都知道要多吃粗粮但不是所有粗粮食品都能减肥

粗粮“变身”零食后可能会加入糖、油等热量较高的配料

或经过油炸、膨化等加工方式吃多了反而使血糖升高

这样吃更容易瘦!进来抄笔记

一日三餐:建议重视早餐,不漏餐,吃晚餐不要太晚(建议在17:00~19:00 ),晚餐后不宜再进食任何食物。

进餐方式:进餐宜细嚼慢咽,不暴饮暴食,不要随意进食零食、喝饮料,避免吃夜宵。

进餐顺序:按照“蔬菜一肉类一主食”的顺序进餐,有助于减少高能量食物的进食量。

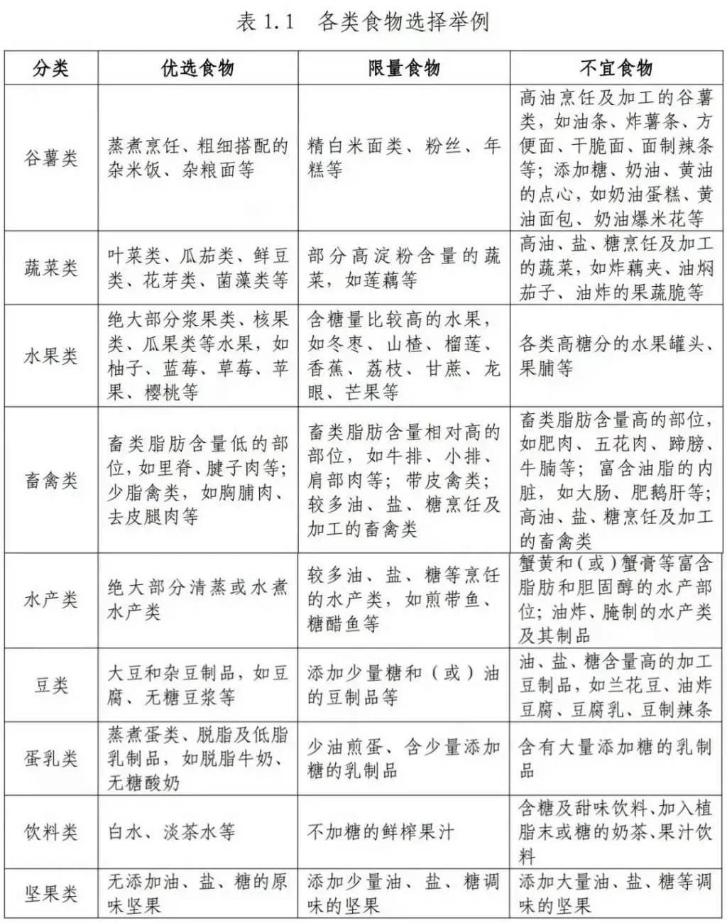
减肥期间到底吃啥?哪些要多吃?哪些要少吃、不吃?

一张表说清楚!记得保存↓↓

你适合哪种运动?手把手教你选!

在减肥道路上运动无疑是最有效的方式之一

但是选错了运动方式很可能陷入“无效运动”的误区

1你的运动量达标了吗?

建议健康成年人每周进行①150~300分钟中等强度有氧运动

75~150分钟高强度有氧运动

②2~3次抗阻训练运动强度可通过心率来估算

最大心率(次/分)=220-年龄(岁)

中等强度运动时心率达到最大心率的 55%~ 80%

高强度运动时心率达到最大心率的85%及以上

2你适合哪种运动?

多数肥胖人群儿童、中老年人群适合选择低、中强度有氧运动

包括步行、骑自行车、慢跑游泳、打太极拳、瑜伽等

年轻、体力好且无严重慢性病的人群适合选择中等强度有氧运动

包括爬山、健美操跳绳、舞蹈、划船等

抗阻运动包括俯卧撑、平板支撑、哑铃交替弯举

弹力带、站姿划船等可根据个人运动素质和技能

确定阻力负荷和活动组次数循序渐进

3老祖宗的“减肥妙招”

有着800多年历史的八段锦

不仅能健脾胃、畅气血、安神志还能在减肥路上助你一臂之力

转发告诉需要的人~一起健康减肥!

本文来源:河北卫生健康