当前位置: 首页 > 新闻中心 > 医院动态 > 正文

反诈秘籍!(9大类型58种诈骗手法)

时间:2024-01-30

电信诈骗

不听 不信 不转账

骗子花样在不断翻新

我们为大家整理了

电信网络诈骗

9大类型58种诈骗手法

希望能帮助大家远离诈骗

赶紧来看看吧

1

仿冒身份类


2

购物类



3

活动购物类


4

利益诱惑类


5

虚构险情类


6

日常生活消费类


7

钓鱼/木马病毒类


8

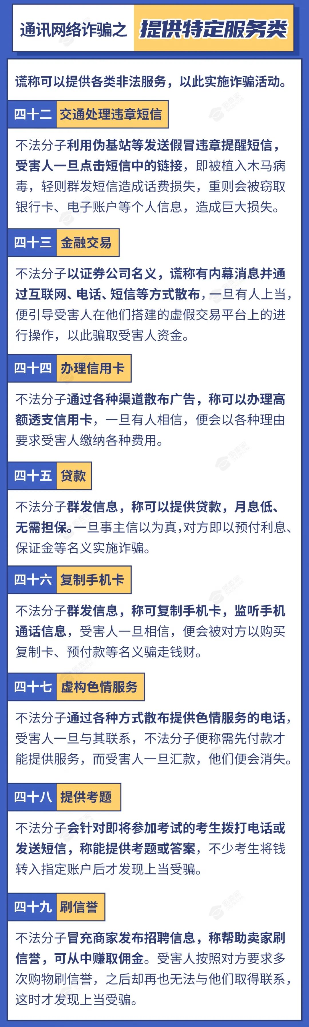
提供特定服务类


9

其他新型违法类



本文来源:石家庄新华公安微信客户端